
Dr. Emilia EKENEL
emilia@metu.edu.tr
Neurogenomics Our Neurogenomics research group aims to understand the molecular foundations of complex neurodegenerative processes, such as Alzheimer’s Disease, and to develop innovative genomic tools for their early detection. Currently, the multifactorial nature of neurological diseases, delays in diagnostic processes, and the lack of reliable biomarkers represent significant obstacles that limit treatment efficacy. To overcome these hurdles, our laboratory offers a holistic perspective spanning "from data to biological insight" by integrating bioinformatics approaches with the discipline of molecular biology. In our computational neuroscience research, we utilize various international and local multi-platform big data sets to prioritize genetic variants that play a critical role in disease development through machine learning algorithms. The cellular mechanisms of candidate genes discovered via genomic modeling are elucidated in our molecular neuroscience laboratory. In this context, our work continues with the objective of transforming genetic data into meaningful and accessible healthcare solutions for patients, focusing on: Processing big data obtained from various genomic databases using bioinformatics methods to identify novel disease-associated candidate variants. Investigating the molecular effects of prioritized genes on intracellular signaling pathways, specifically regarding mitochondrial functions and programmed cell death (apoptosis). Experimentally validating the roles of specific molecular triggers in gene expression and neurodegeneration. Translating molecular and genomic data into clinically applicable early diagnosis kits and personalized medicine applications. Findings obtained from our neurogenomics studies do not remain merely theoretical; they form the foundation for developing low-cost, rapid, and high-accuracy genotyping kits. Risk analyses performed on selected critical variants will provide significant clinical value in predicting disease progression.


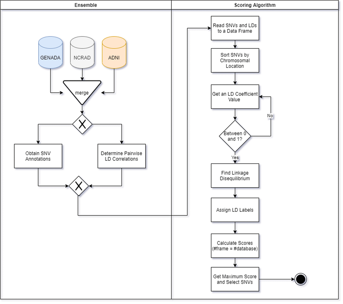
Erdogan, O., Iyigun, C. & Aydın Son, Y. EnSCAN: ENsemble Scoring for prioritizing CAusative variaNts across multiplatform GWASs for late-onset alzheimer’s disease. BioData Mining 18, 20 (2025).

Yaldız, B., Erdoğan, O., Rafatov, S. et al. Revealing third-order interactions through the integration of machine learning and entropy methods in genomic studies. BioData Mining 17, 3 (2024).